Saturday April 2026

হটলাইন

সেবা এবং ধাপ

নং শিরোনাম সেবার ধাপ কার্যকলাপ
  
বার্ষিক কর্মসম্পদান চুক্তি (এপিএ) ২০২৩-২৪ দেখুন
বার্ষিক কর্মসম্পাদন চুক্তি (এপিএ)২০২৩-২৪ দেখুন
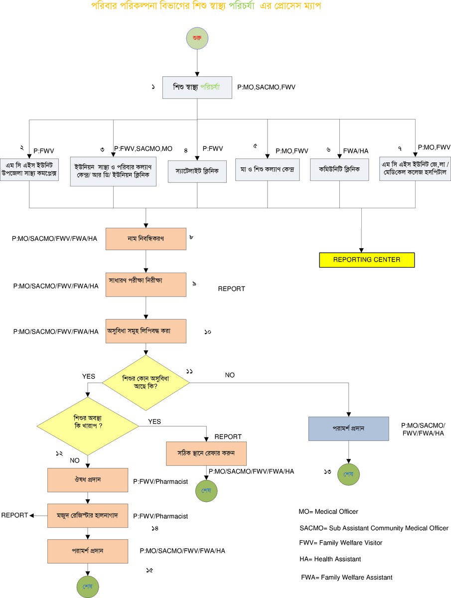
পরিবার পরিকল্পনা বিভাগের শিশু স্বাস্থ্য পরিচর্যা এর প্রসেস ম্যাপ দেখুন
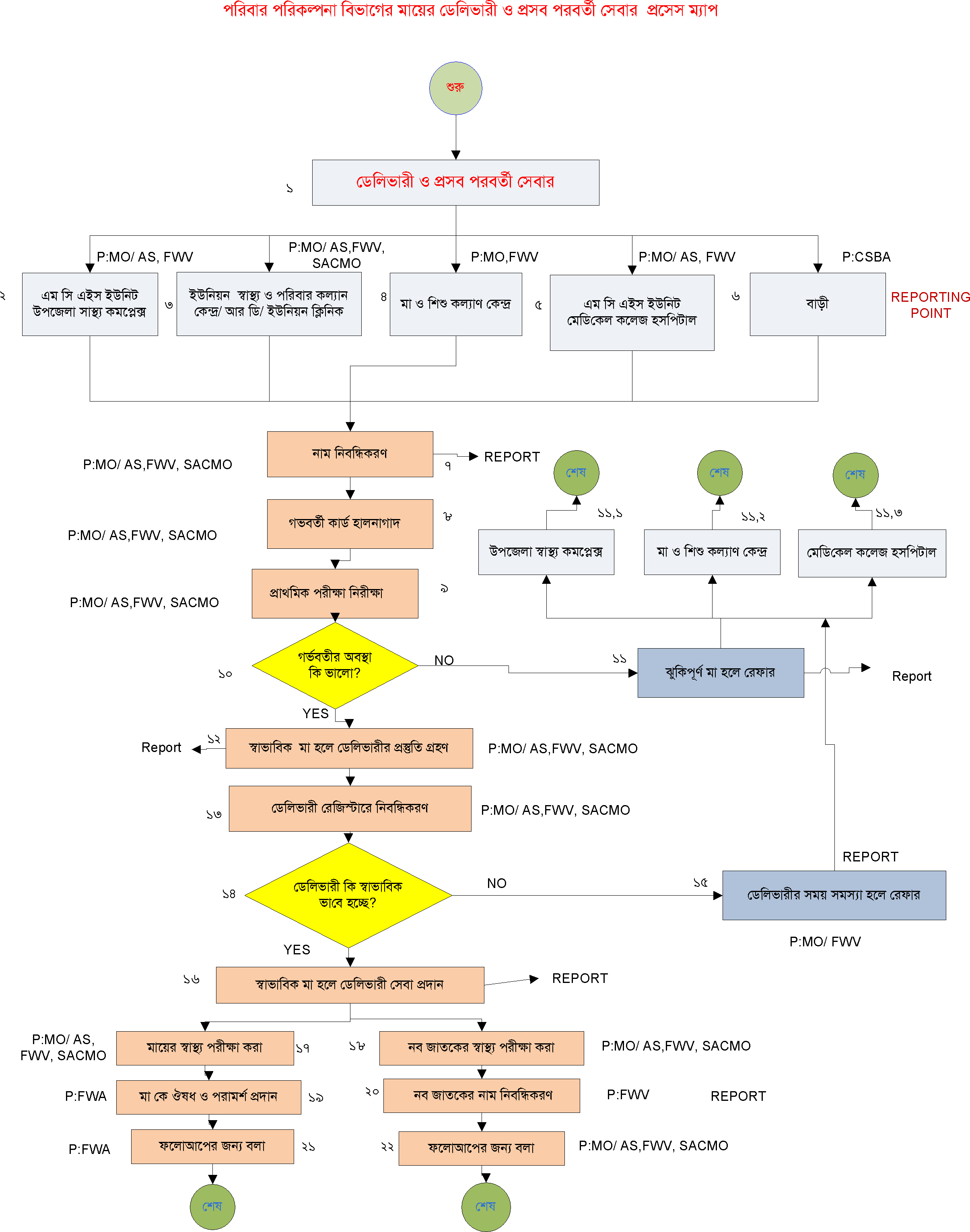
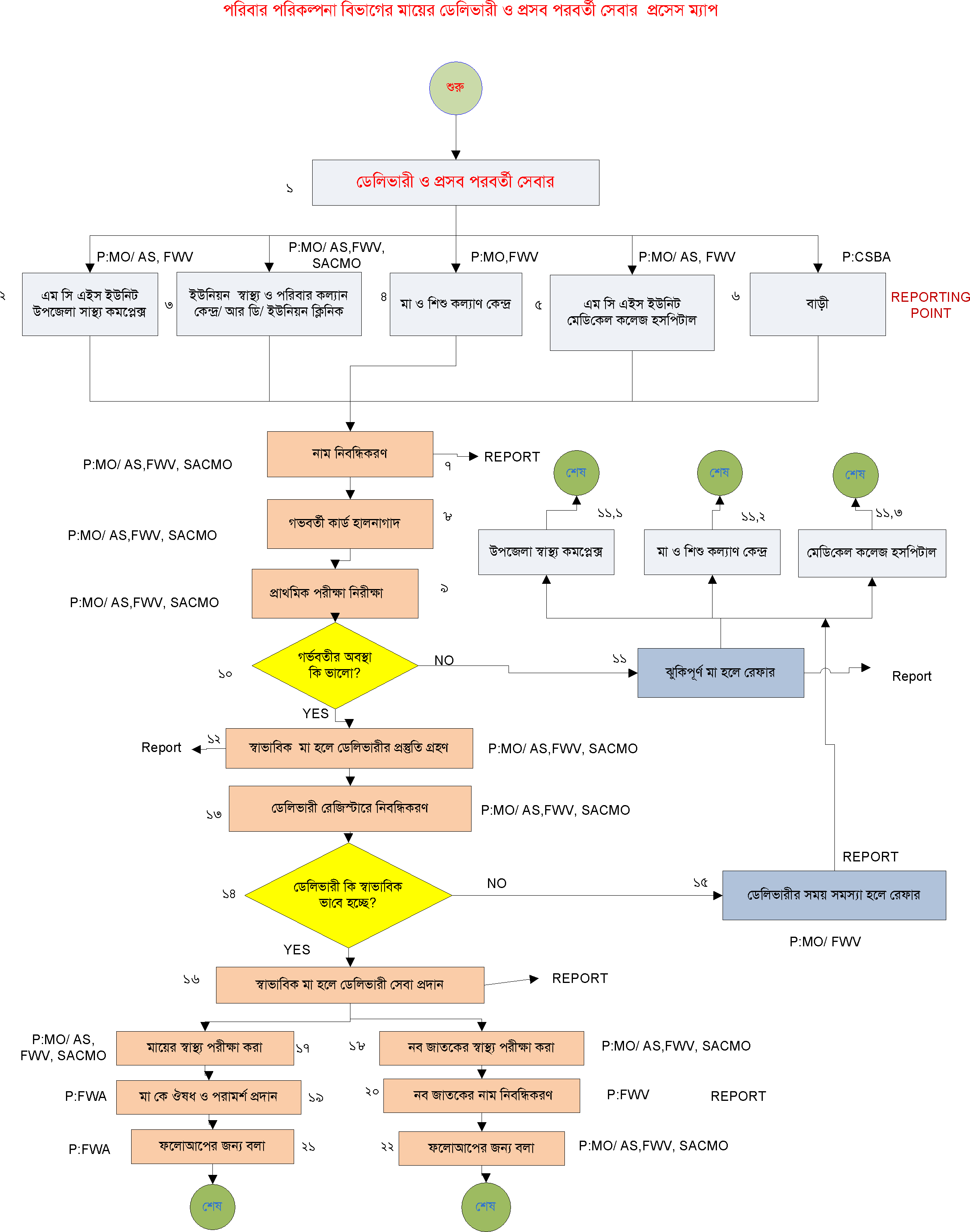
প্রসব পরবর্তী সেবা দেখুন
পরিবার পরিকল্পনা বিভিন্ন পদ্বতি বাছাইয়ের প্রসেস ম্যাপ দেখুন
সিটিজেন চার্টার দেখুন
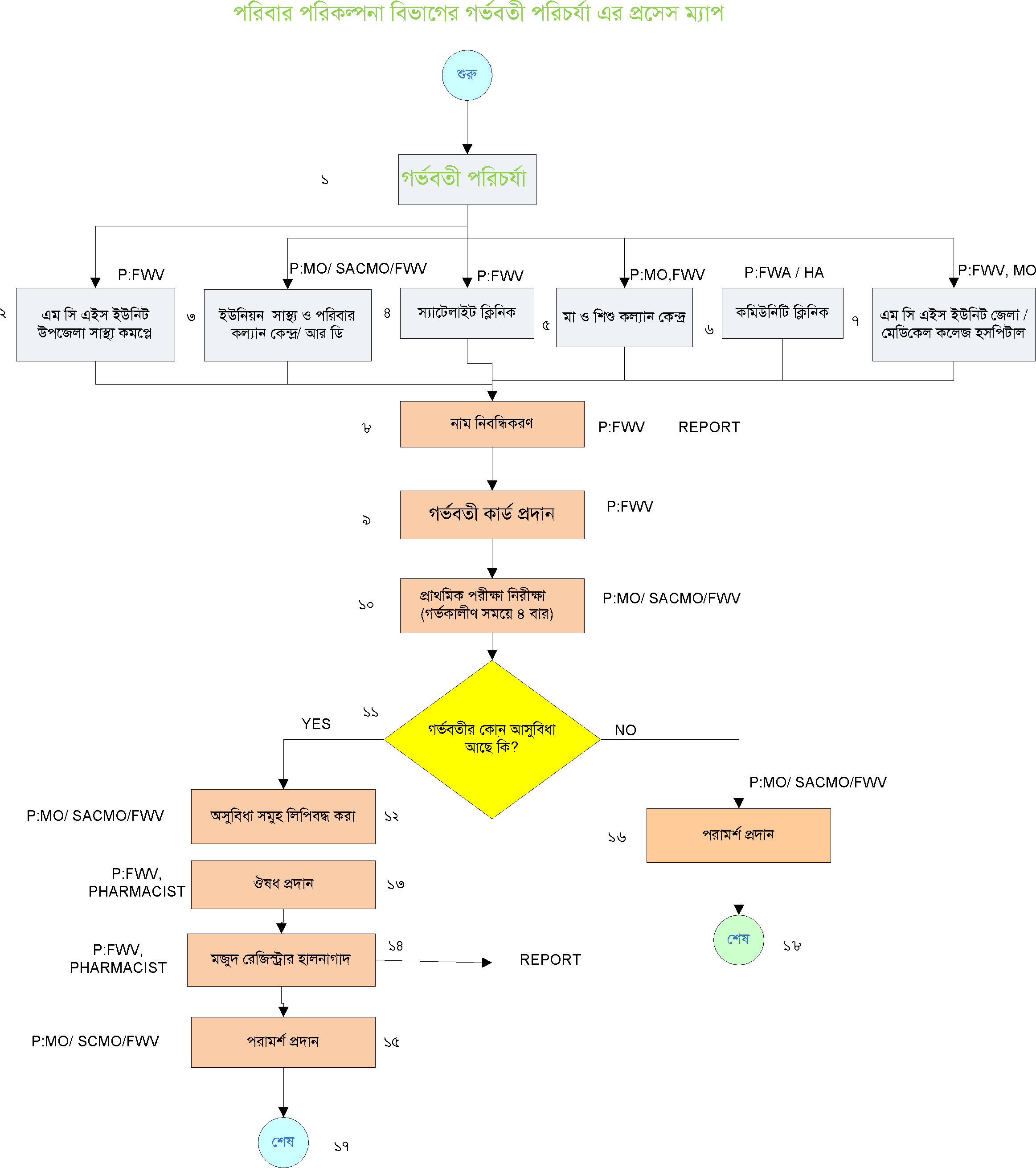
গর্ভবর্তী পরিচর্যার প্রসেস ম্যাপ দেখুন
দেখছেন ১ থেকে ৭ পর্যন্ত, মোট ৭ এন্ট্রি

এক্সেসিবিলিটি

স্ক্রিন রিডার ডাউনলোড করুন